首页
学校概况
学校简介
办学理念
组织机构
现任领导
一中新闻
通知公告
教学教研
名师风采
师资力量
教师活动
教师作品
课题研究
学子风采
优秀学子
学生社团
学生活动
学生作品
校园文化
校友之窗
一中党建
硕果飘香
当前位置:
首页
通知公告
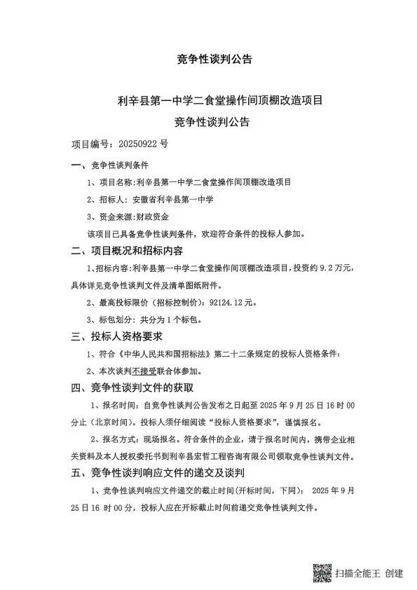
利辛一中二食堂操作间顶棚改造项目竞争性谈判公告
2025-09-22 15:52 by admin
324
热门文章
1
利辛一中和利辛一中南校2021级(新高一)预录取学生名单
2
利辛一中2017年高考喜报
3
校友风采(部分)(点击查看更多)
4
利辛一中2018年高考录取金榜(部分)
5
利辛一中(含利辛一中北校区)2023级高一录取学生名单
最新文章
教联体在行动 徒步砺志强体魄 踏雨前行绘青春 ——我校高二年级开展春季远足研学活动
教联体在行动 法治进校园 护航伴成长 ——利辛一中开展专题法治讲座
教联体在行动 利辛一中联动利辛县文联举办 “学雷锋志愿服务书画进校园”活动
利辛一中巾帼展风采!三八节趣味活动欢乐落幕
利辛一中文化